亿图图示是亿图软件(湖南)有限公司开发的综合绘图编辑工具平台,它提供上百种丰富的绘图类型,涵盖流程图、思维导图、组织结构图、网络拓扑图等,能满足用户全面多样化的使用需求。此外,该软件丰富的模板和矢量符号库,用户无需从零开始设计,就能轻松创建专业图表,快速编辑出优质图形。
亿图图示怎么画图?
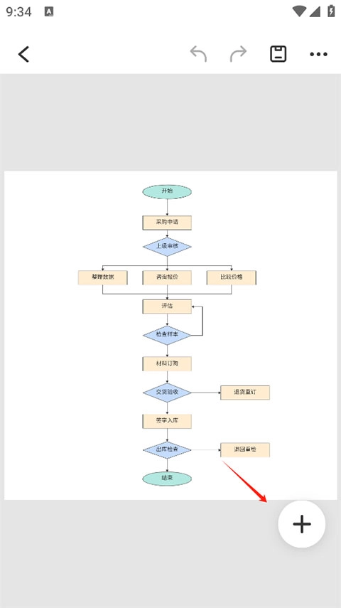
1、打开亿图图示软件后,点击界面中间的“创建文件”按钮。
2、选择一个模版或者自己绘制
3、接下来点击加号
4、找到连接符功能
5、然后拖动两侧到想要连线的位置即可
6、最后还能够随意调整连接线的各项参数
亿图图示软件功能
1、来自不同领域的人才分享各自的专业知识
18年匠心打造,汇集数千位达人在此分享
2、丰富资源,让你爱不释手
拥有流程图、思维导图、组织结构图、UML图、拓扑图、架构图、电路图、户型图、甘特图、时间轴等,类型丰富内容齐全,210+种绘图类型,4万+绘图模板!
3、移动办公·文件云同步
支持搜索、收藏作品、云同步个人作品至移动端功能,让你办公学习不受限。搜索热榜、热门作品、周榜,帮助你全面及时了解工作动向,让你在职场快人一步!
亿图图示软件特色
【支持210种绘图类型】流程图、思维导图、网络图、架构图、户型图、甘特图等;
【兼容性强】兼容Visio、WPS;支持批量导入转化Visio文件,导出图片、pdf、word、excel、ppt、visio等;
【2万+社区模板】一键套用,快速做图;
【操作简单】1.7w+绘图符号、拖拽式操作、自动布局,无门槛,小白也能轻松出图;
【支持多设备云同步】全员远程办公,分享协作、编辑查看不受限;
【企业级数据安全】背靠上市公司,为你的隐私保驾护航;自动储存+历史回溯,再也不怕文件丢失;
【兼容国产环境】支持麒麟、统信、龙芯等系统;
【支持在线编辑】无需,使用网页在线版亦可随时开始高效绘图。
亿图图示软件亮点
1、简洁UI
最简洁的UI界面,减少视觉噪音,享受沉浸式绘图体验
2、多端一体
移动端和电脑端、在线端账号一体,一号多用,一键触达
文件上云,更好地避免内存不足,将文件丢失风险降到最低
3、自定义图示
选择适合图示类型和内容的字号,并有多种配色方案可选择,让图示呈现的更加完美
4、文件导入导出
支持Visio格式文件的导入与编辑,不同格式文件兼容无压力
5、移动设备适配
提供更良好的移动设备绘图体验
更新日志
v1.4.11版本
1.页面大小可以自动匹配到绘图区域
2.支持横屏查看文件
3.支持使用模板金购买社区模板
4.支持查看附件、超链接、注释、评论等
5.接入智能客服和用户反馈入口




